东营市部分生育政策提示

发布日期: 2025-11-28
浏览次数:
信息来源: 东营市卫生健康委员会

东营市部分生育政策提示

●假期

国家法定节假日、休息日计入产假假期,不计入婚假、陪产假、育儿假和护理假假期。婚假、陪产假、育儿假、护理假和增加的产假期间,工资照发,福利待遇不变。鼓励用人单位制定有利于平衡职工工作和家庭关系的措施,依法协商确定更具人性化的弹性休假方式。

1.婚假。自《山东省人口与计划生育条例》施行之日(2025年1月18日)起,依法办理结婚登记的公民,享受婚假15日;参加婚前医学检查的,再增加婚假3日。

婚假可以一次性休,也可以分开休,一般应当自结婚登记之日起一年内休完。

再婚、复婚等情况也可以享受婚假。

2.产假。符合法律和《山东省人口与计划生育条例》规定生育子女的夫妻,除国家规定的产假(98天)外,女职工增加60日产假,其中产前可以休假15天;难产的,增加产假15天;生育多胞胎的,每多生育1个婴儿,增加产假15天。

女职工怀孕未满4个月流产的,享受15天产假;怀孕满4个月流产的,享受42天产假。

女职工产假期满上班,用人单位可以给予1至2周的适应时间。

3.陪产假。符合法律和《山东省人口与计划生育条例》规定生育子女的夫妻,配偶享受不少于15日陪产假。陪产假应当在女方产假期间休,原则上一次性休完,也可以分开休。

4.育儿假。符合法律和《山东省人口与计划生育条例》规定生育子女的3周岁以下婴幼儿父母各享受每年累计不少于10日育儿假。一个家庭中有两个及以上3周岁以下的子女,父母休育儿假原则上不叠加计算。鼓励有条件的单位叠加计算。

育儿假按子女周岁计算,分别在孩子0-1周岁、1-2周岁、2-3周岁期间,父母每人可休10天。

育儿假应当在子女每一个周岁内休,原则上一次性休完,也可以分开休,但是不能结转到下一个周岁休。

养父母、继父母抚育养子女、继子女的,应当享受育儿假。

5.哺乳时间。用人单位应当在每天的劳动时间内为哺乳期女职工安排1小时哺乳时间;女职工生育多胞胎的,每多哺乳1个婴儿每天增加1小时哺乳时间。

女职工每天的哺乳时间可以一次或者两次使用,哺乳时间不包括必要的往返路途时间;女职工从事有定额考核的劳动的,用人单位应当扣除其哺乳时间相应的劳动定额。

6.护理假。60周岁以上的老年人患病住院的,其子女所在单位应当支持护理照料,给予独生子女每年累计10日、非独生子女每年累计7日的护理假。护理假应当在父母生病到医院住院治疗期间休,可以分开休,但是不能结转到下一年休。

子女死亡或生活不能自理的,子女的配偶可以享受护理假。

养子女、继子女照料由其赡养的养父母、继父母的,应当享受护理假。

●分娩报销

参保女职工在医保定点医疗机构(是指能进行医保结算的医疗保健机构)住院分娩,发生的政策范围内生育医疗费用,不设起付线,由统筹基金按100%比例报销。参加生育保险男职工的未就业配偶发生的符合条件的生育医疗费用,未享受生育医疗费报销和基本医保报销的,按照女职工住院生育医疗费报销标准的50%报销。参保居民住院分娩实行保底支付政策。参保居民住院分娩,按居民基本医保住院报销政策进行报销,并对以下两类特殊情况实行保底支付:

1.参保居民住院分娩三孩的政策范围内医疗费用,按基本医保报销政策计算后,报销额小于3000元(含3000元),且政策范围内医疗费用大于3000元(含3000元),按3000元支付报销待遇。参保居民住院分娩二孩的政策范围内医疗费用,按基本医保报销政策计算后,报销额小于1500元(含1500元),且政策范围内医疗费用大于1500元(含1500元),按1500元支付报销待遇。

2.参保居民住院分娩三孩的政策范围内医疗费用总额小于3000元的,按政策范围内医疗费用总额100%的比例支付报销待遇。参保居民住院分娩二孩的政策范围内医疗费用总额小于1500元的,按政策范围内医疗费用总额100%的比例支付报销待遇。

●生育津贴

用人单位(不含机关事业单位,以下同)女职工法定产假期间可领取生育津贴。生育津贴和工资不重复享受。

1.生育津贴发放标准。生育津贴以职工所在用人单位上年度职工月平均工资为基数,按天计发。用人单位参保女职工生育或者终止妊娠的生育津贴支付天数:正常生育的 98天;特殊情况生产增加生育津贴发放天数,剖宫产的增加15天;生育多胞胎的,每多生育 1个婴儿增加15天;怀孕未满16周流产的15天;怀孕满16周(含16周)流产的42天。

2.发放渠道:

途径一:免申即享。生育时已连续足额缴纳医疗保险费满 1 年的,东营市内住院费用联网结算后自动生成生育津贴申报信息,参保人无需另行申请,符合发放条件的,自动发放至参保人本人社保卡金融账户中。

途径二:网上办理。微信或支付宝搜索“东营医保”小程序,点击“我要办事”模块,选择“生育津贴支付”,提交材料申报。符合发放条件的,自动发放至参保人本人社保卡金融账户中。

途径三:现场办理。参保人或代办人持报销材料向医保经办机构申报。符合发放条件的,自动发放至参保人本人社保卡金融账户中。

●托育补贴

对选择按照普惠指导价招收3岁以下婴幼儿的备案托育服务机构送托的,根据实际送托月数,按照二孩、三孩每人每月不低于300元、400元的标准为婴幼儿家庭发放补助。

1.发放范围。托育补贴面向具有东营户籍或持有东营市公安机关签发的“山东省居住证”的二孩、三孩家庭发放。具有东营户籍是指夫妻或者夫妻中任何一方或者该夫妇的二孩(三孩)子女的户籍在东营市任一县区(市属开发区)域内。持有东营市公安机关签发的“山东省居住证”是指婴幼儿父母双方或一方。 

2.具体数额。送托天数,根据“东营市托育管理平台”收录的收托婴幼儿档案(总人数不超过核定的机构托位数)、托育机构的签到(签退)记录、监控视频与费用结算收据存根等资料综合判断确定。送托时间不足一个月的,按照实际送托天数计算;每个月按照实际的日历天数计算。每天的托育补贴数额按照四舍五入取整计算;每月的二孩托育补贴最高300元,每月的三孩托育补贴最高400元。计算公式如下:

二孩每天的托育补贴数额=300/当月日历天数

三孩每天的托育补贴数额=400/当月日历天数

3.孩次确定。送托孩次,根据“结婚证”“生育登记证”“出生医学证明”等资料综合判断,按照一对夫妇的现存子女数合并计算。

一对夫妇一胎生育双胞胎或多胞胎的,按照孩子数量分别确定为一孩、二孩、三孩或多孩;二胎生育双胞胎或多胞胎的,与一胎孩子数量合并计算,依次分别确定孩次;三胎生育双胞胎或多胞胎的,与一胎、二胎孩子数量合并计算,依次分别确定孩次。

相关资料由备案托育服务机构(含公办幼儿园托班、普惠性民办幼儿园托班、普惠性民办托育机构、普惠性用人单位托育点、普惠性家庭托育点等)负责收取。

4.起止时间。托育补贴自送托当月开始享受,自2024年7月1日起,将9月份及之后满3周岁(不含已满4周岁)仍在公办幼儿园托班、普惠性托育机构(含依法备案的普惠性民办幼儿园托班)的婴幼儿纳入到托育补贴发放范围之中。

●育儿补贴

从2025年1月1日起,面向符合法律法规规定生育或收养的3周岁以下婴幼儿发放补贴。对3周岁以下的孤儿、事实无人抚养的婴幼儿,也发放补贴。

1.申领次数。申领人按年度申请。申领人应当在婴幼儿出生当年或次年提出首次申请,并在之后的连续两个年度分别提出续领申请。对于2025年1月1日以前出生的婴幼儿,首次申请应当在2025年12月31日前提出。逾期未提交申请的,视为自动放弃当年申请资格。

2.补贴发放。育儿补贴按年计算,每年一次性发放;现阶段国家基础标准为每孩每年3600元。对于2025年1月1日以前出生、不满3周岁的婴幼儿,按应补贴月数折算计发补贴。育儿补贴发放渠道为申领人或婴幼儿的银行卡或其他金融账户。儿童福利机构作为申领人的,发放渠道为儿童福利机构对公账户。

3.申领渠道。申领人主要通过育儿补贴信息管理系统线上申请,也可到婴幼儿户籍所在地乡镇政府(街道办事处)现场申请。申领人是儿童福利机构的,应到机构登记所在地乡镇政府(街道办事处)现场申请。申领前,建议首先阅读“育儿补贴”小程序中首页的“办理指南”。

①线上申请。可在手机“应用商店”(或“软件商店”“应用市场”“App Store”等,因手机品牌不同而名称略有不同)中搜索并下载“爱山东”“支付宝”“微信”等任一APP,根据提示登录后,搜索“育儿补贴”,点击进入,按照提示提交资料。

②线下申请。婴幼儿户籍所在地乡镇政府(街道办事处)。

●妇幼保健

1.婚前医学检查。符合婚姻登记条例,至少一方具有东营市户籍,拟登记结婚的男女双方均可接受一次免费婚前医学检查,登记前已怀孕的可接受部分免费项目。服务内容包括病史询问、体格检查、实验室检查等,婚前医学检查和孕前优生健康检查同时进行的,相同检查项目可合并开展。自愿参加免费婚前医学检查的男女双方携带有关证件材料到户籍所在地的妇幼保健机构,签订知情同意书后接受服务。

2.增补叶酸。为准备怀孕的我市农村户籍妇女免费增补叶酸预防神经管缺陷,在孕前3个月至孕早期3个月服用。承担基本公共卫生服务项目的村卫生室按每人每天1片(0.4毫克)向准备怀孕的农村妇女发放叶酸,发放对象每次领取1个月的服用量;乡镇卫生院(或社区卫生服务中心)按每人每天服用4毫克剂量向高危待孕农村妇女(既往生育过神经管缺陷胎儿或服用抗癫痫药者)发放叶酸并进行健康教育。

3.孕前优生健康检查。符合婚姻登记条例,至少一方具有东营市户籍,对准备怀孕的育龄夫妇每孩次提供一次免费孕前优生健康检查。服务内容包括病史询问、体格检查、实验室检查等,婚前医学检查和孕前优生健康检查同时进行的,相同检查项目可合并开展。自愿参加免费孕前优生健康检查的男女双方携带有关证件材料到户籍所在地的妇幼保健机构,签订知情同意书后接受服务。

4.超声监护。夫妻双方或一方为东营市户籍的孕妇,孕中期(孕12-27周)可免费进行一次超声监护,详细内容可咨询户籍所在地的妇幼保健机构。

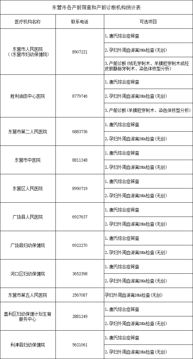
5.产前筛查(诊断)。对本市户籍孕妇(或男方为本市户籍)选择血清学筛查的实行免费;对选择孕妇外周血胎儿游离DNA产前筛查、产前诊断的,按不低于160元/人的标准予以补助,不足部分由个人承担;对选择两项(含两项)以上方式的,只补助一项。此项目由全市各产前筛查和产前诊断机构具体实施。

图片

6.新生儿四种遗传代谢性疾病初次筛查。具有东营市户籍、在东营市内具备助产技术服务资质的医疗保健机构住院分娩产妇所娩新生儿,均可享受免费新生儿四种遗传代谢性疾病初次筛查。各级各类助产机构负责血片采集和信息登记,市妇幼保健院负责样本检测并出具筛查报告。

7.适龄女孩HPV疫苗接种。为具有东营市学籍或户籍、无HPV疫苗接种史、经监护人同意自愿接种的适龄女孩提供国产二价HPV疫苗免费接种。教育部门组织学校开展摸底统计形成受种者名册,有自愿接种意向的要配合学校做好信息登记;符合接种条件的无学籍适龄女孩有接种意愿的,可由监护人陪同到辖区常规预防接种门诊实施接种。

8.城乡适龄妇女“两癌”筛查项目。每三年为一个周期,为我市农村户籍和城镇户籍无业居民中35~64岁的适龄妇女提供“两癌”免费筛查服务。乡镇政府(街道办事处)、村(居)委会向其委托的妇幼保健机构提供辖区内35-64岁城乡适龄妇女人口相关信息,并负责辖区内项目的具体组织实施。

●接种疫苗

居住在中国境内的居民,依法享有接种免疫规划疫苗的权利,履行接种免疫规划疫苗的义务。政府向居民免费提供免疫规划疫苗。监护人应当依法保证适龄儿童按时接种免疫规划疫苗,在儿童出生后一个月内,监护人应当到儿童居住地承担预防接种工作的接种单位或者出生医院为其办理预防接种证和建立儿童预防接种档案。

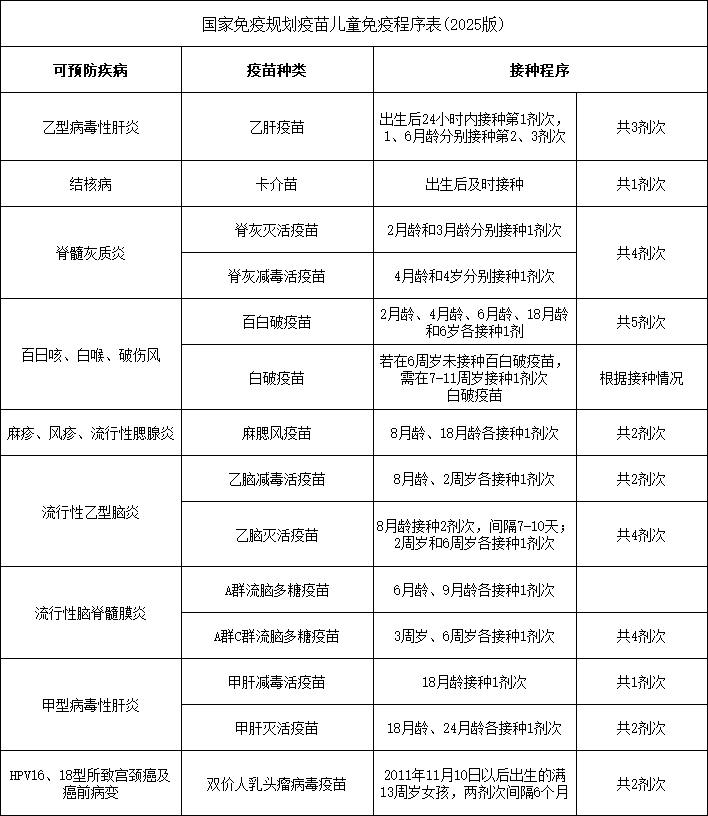
1.免疫规划疫苗种类。国家免疫规划疫苗主要包括:乙肝疫苗、卡介苗、百白破疫苗、脊髓灰质炎疫苗、白破疫苗、麻腮风疫苗、流脑A群疫苗、流脑A+C群疫苗、乙脑疫苗、甲肝疫苗等。这些疫苗可用于预防乙型肝炎、脊灰、麻疹等12种传染病。

2.接种时间。国家免疫规划疫苗有明确的免疫程序,监护人应当按照规定程序到儿童居住地乡镇卫生院或社区卫生服务中心为儿童开展预防接种服务。可预防疾病、疫苗种类、接种时间详见国家免疫规划疫苗儿童免疫程序表(2025版)。

3.接种机构。目前东营市各产科接种室可为新生儿提供卡介苗和首针乙肝疫苗接种服务,各常规预防接种门诊可为适龄儿童提供除卡介苗、首诊乙肝疫苗之外其他免疫规划疫苗接种服务。

各产科接种室、常规预防接种门诊服务时间、地址及联系方式可通过市及各县区卫生健康部门或疾控机构微信公众号查询。

图片

市卫生健康委、市医保局宣


分享到:
Produced By 大汉网络 大汉版通发布系统